Phase detector for PLL with low SNR

AI Thread Summary
The discussion centers on designing a phase detector for a PLL system that struggles with low signal amplitudes, which become obscured by noise. The user seeks advice on detecting phase accurately under these conditions, specifically for measuring surface potential with a vibrating probe. Suggestions include using I & Q demodulation techniques with synchronous detectors to improve signal detection and minimize noise effects through filtering. There is confusion regarding the stability of phase at resonance, with some participants questioning the necessity of a PLL when a simple signal generator could suffice. Overall, the conversation highlights the challenges of low SNR in phase detection and explores potential solutions.
C12H17
Messages
4
Reaction score
0
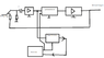
I'm making a system with PLL. Here's more or less a principal scheme. What happens here is that the signal in this compensating system becomes really low and phase detector might not work properly. What I want to ask, what type or how to make a phase detector which can detect phase correctly from a very low signal. Any scheme idea?
 

Attachments

  • Untitled.png
    Untitled.png
    9.3 KB · Views: 617
Engineering news on Phys.org
Interesting!

Can you supply some more detail? Are the signals digital or analog? When you say "low signal" do you mean you wish to detect very small phase error, or that the amplitude of the signal is small.
 
Last edited:
The system's purpose is to measure a surface potencial with vibrating zond of a material. The signal is analog and measured with voltmeter. PLL circuit is used to automatically adjust frequency to a resonance f. Because frequency is at resonance the phase is very unstable. By saying low signal I mean the amplitude is small and it kinda dissapears in the noise which makes it hard to detect. Any particular questions?
 
Why don't you use the output of your generator to drive two synchronous detectors but maintain a phase difference between the generator inputs to the two synchronous detectors of 90 deg? This is typically referred to as I & Q demodulation.

You would take the analog outputs of both synchronous detectors, square the values and add them together. The sum represents the amplitude of your signal. Note that this method works even if neither phase from the generator is in phase with your signal. The effect of noise can be minimized by the use of a low pass filter on the output.

To accomplish the squaring function you can either use A/D converters to convert to digital values which you square and then either convert back to analog or use the digital values. Or you can use an analog multiplier such as the AD633ANZ to square the analog values directly.

If you look around you may be able to find ICs that do the I & Q demodulation for you.
 
Last edited:
C12H17 said:
The system's purpose is to measure a surface potencial with vibrating zond of a material. The signal is analog and measured with voltmeter. PLL circuit is used to automatically adjust frequency to a resonance f. Because frequency is at resonance the phase is very unstable. By saying low signal I mean the amplitude is small and it kinda dissapears in the noise which makes it hard to detect. Any particular questions?
This doesn't make sense to me. Since the slope dphi/df is maximal on resonance, doesn't your feedback loop have maximal gain there? I'd expect best stability on resonance.
 
I have to say I'm a little confused as well. The phase should be fairly stable at resonance if the Q is decent. At the very least, it sounds like you're going to need an amplifier with a bandpass filter to get enough signal to drive your phase detector.
 
any small frequency deviation from the resonance makes a phase to change from +90 to -90. So I need f to be stable at resonance and phase to be stable. My lecturer said that the gain will be minimal.
Honestly, I have no idea what I'm doing here.
 
C12H17 said:
any small frequency deviation from the resonance makes a phase to change from +90 to -90.
Phase with respect to what - your generator?

So I need f to be stable at resonance and phase to be stable. My lecturer said that the gain will be minimal.
How is f created? If you have a pickup, what kind of pick up is it? Are you able to amplify and filter f before you try to phase lock to it?

Can you clarify why your instructor instructor said gain will be minimal? Can you give us a better description of your setup?
 
C12H17 said:
any small frequency deviation from the resonance makes a phase to change from +90 to -90. So I need f to be stable at resonance and phase to be stable. My lecturer said that the gain will be minimal.
Honestly, I have no idea what I'm doing here.


That sort of phase shift around resonance is typical. The swing thru zero is what marks the resonant frequency.
 
  • #10
I have to ask, why are you using a PLL for this? If all you want is to provide stimulation to a resonant device, all you need is a simple signal generator tuned to the resonant frequency.
 
Back
Top